FLUX

FLUX, Designed and Developed by Ester Digital
2021

FLUX is a comprehensive monthly car subscription platform that gives members access to a curated range of quality vehicles with flexible terms. The service covers everything from car swaps and insurance to maintenance, warranty, and road tax, creating a convenient alternative to traditional car ownership.

Visit the website

Our goal was to design Malaysia’s first multi-brand, user-friendly web-based car subscription platform entirely from the ground up. Since the client aimed to validate a new business model, we focused on developing a Minimum Viable Product (MVP) to test the concept before releasing the final version to the public.

From the very beginning, it was clear that trust would be a key factor in the project’s success. To establish that trust, we designed solutions that emphasized transparency. Every car listed on FLUX undergoes regular inspections, with updated photos showing both the interior and exterior condition, including any imperfections. This approach ensures customers always have accurate, detailed information about the vehicles they are interested in. We aimed to create an interface that not only excited users but also built confidence through clarity and honesty.

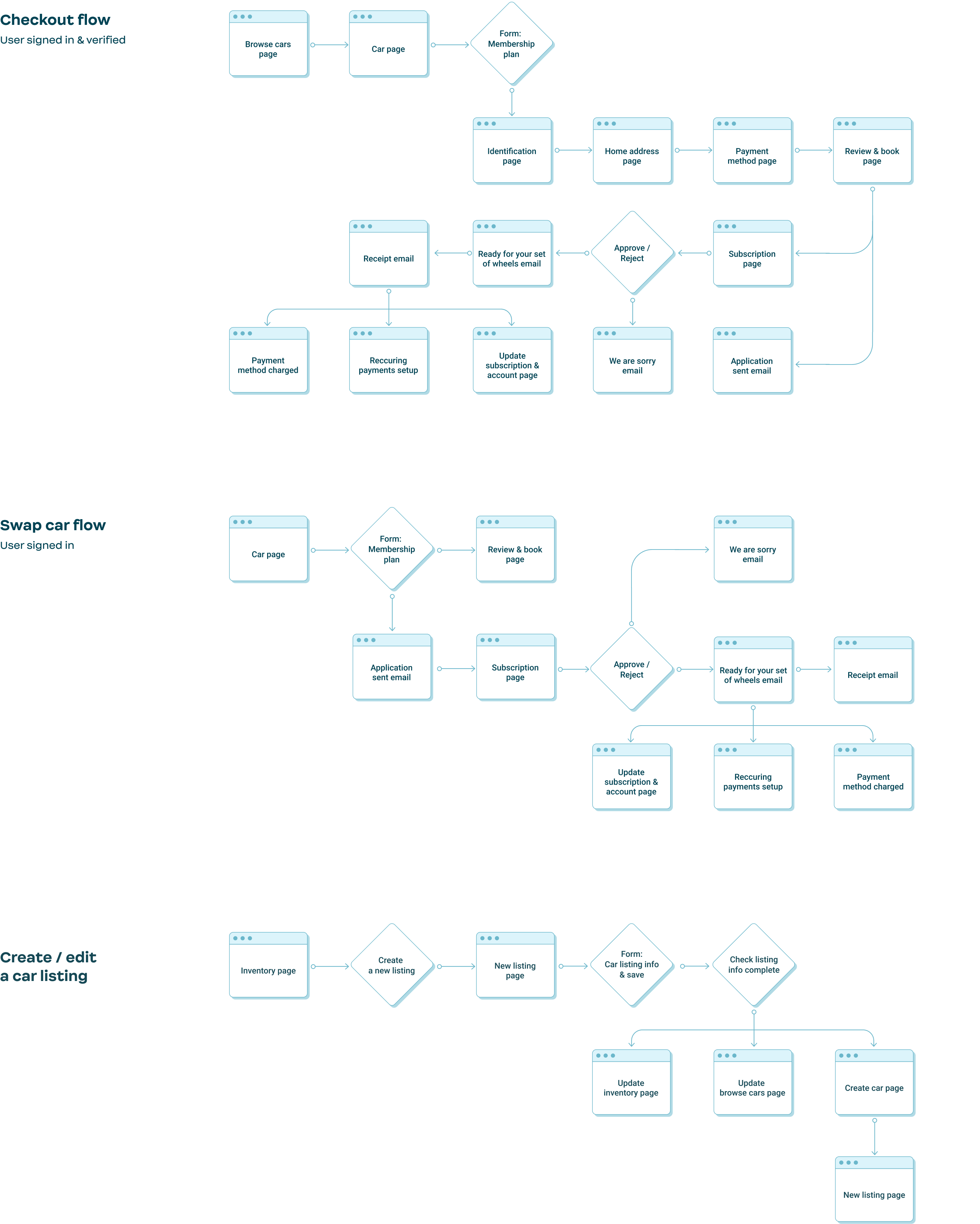
Another essential part of the project was developing an intuitive admin panel that would empower FLUX’s internal team to manage listings, users, and subscriptions without requiring technical assistance.

RSVPify, Designed and Developed by Ester Digital

To achieve this, we organized multiple design sprints and daily stand-up meetings with the client, ensuring fast decision-making and a smooth, timely MVP release. The client remained closely involved in the process, relying on the QFlux design team’s expertise in user experience and product design.

At QFlux, we believe that strong UX research is the foundation of successful digital products. It not only leads to great design but also strengthens the communication and loyalty between a company and its customers. That’s why we began the project with in-depth UX research to collect data and insights from the target audience. Based on those findings, we created a detailed roadmap for the design process, enabling the development team to start early. This efficient collaboration allowed us to complete the design stage within just three months from the initial concept to the final interactive prototype.

RSVPify, Designed and Developed by Ester Digital
FLUX, Designed and Developed by Ester Digital
FLUX, Designed and Developed by Ester Digital

Once we laid the groundwork, we mapped out the full user journey to visualize the experience of FLUX members. Our focus during checkout design was on simplicity and clarity. The QFlux team identified key user actions from selecting a subscription plan and logging in to completing ID verification. We optimized the process so that customers received two automated notifications: one confirming their reservation and another requesting ID verification. To keep the checkout flow frictionless, we moved ID submission to a separate stage. This approach improved user experience and minimized potential confusion, making the process smoother and more intuitive.

RSVPify, Designed and Developed by Ester Digital

Next, we developed detailed wireframes to visualize the structure of the FLUX platform and its essential pages. Each car listing included rich, structured data: technical specifications, descriptions, and an Inspection Rating section with photo documentation, timestamps, and defect notes. This transparency strengthened customer trust and positioned FLUX as a credible, reliable service.

Using the client’s brand guidelines as a foundation, the QFlux team built a clean and cohesive design system with reusable UI components. We designed minimalist icons for instant recognition and consistency across the interface. High-quality photography showcasing the service in real use helped convey professionalism and authenticity, reinforcing brand credibility.

RSVPify, Designed and Developed by Ester Digital
RSVPify, Designed and Developed by Ester Digital

After the prototype phase, we carried out several user testing sessions to validate usability and performance before launch. The admin dashboard was also tested with real users to ensure its effectiveness. As a result, FLUX staff could easily manage subscriptions, review user activity, and oversee compliance. All without specialized training. The system was designed for full autonomy and operational efficiency.

The early launch of FLUX — Malaysia’s pioneering car subscription platform quickly attracted public attention. According to a study by Avis Budget Group Inc., over half of Malaysian drivers (51%) are open to switching from car ownership to long-term rental or subscription if it’s convenient and transparent. The timing of the FLUX release, combined with QFlux’s consistent and thoughtful execution, ensured immediate traction and revenue generation from day one.

RSVPify, Designed and Developed by Ester Digital
Next case study